Quality Management in Metabolomics

Mar Garcia-Aloy

Quality Management (QM) encompasses a series of activities that provide a mechanism to ensure that measurements are repeatable.

Quality Management (QM) encompasses a series of activities that provide a mechanism to ensure that measurements are repeatable.

Some initial aspects to keep in mind…

  • MS performance degrade with time -> reduce as much as possible the length of the chromatographic run
  • We cannot avoid analytical variability -> Add QC samples along your sequence
  • Randomize the order in which the samples will be injected
  • In case or large sample sets, consider stratifying the samples across batches

Randomization

In case of small datasets -> complete randomization

Randomization

In case of large datasets -> block experimental design before randomization

  • Balance the number of samples for each factor of interest among the batches
  • Consider if allocate all samples from the same ID (i.e., plant, subject….) in the same batch

Randomization: large datasets - Expl 1

Wine study:

  • 2 types of wines: white wine & red wine (20 samples /type of wine)
  • 12 varieties: pinot grigio, chardonnay, vermentino, moscato, […] pinot noir, cannonau, shiraz (2-6 samples /variety)

Randomization: large datasets - Expl 1

Wine study:

 id color        variety cantina       id color    variety cantina
  1 white   pinot_grigio      AA       21   red     merlot      AU
  2 white   pinot_grigio      AB       22   red     merlot      AV
  3 white   pinot_grigio      AC       23   red     merlot      AW
  4 white   pinot_grigio      AD       24   red     merlot      AX
  5 white   pinot_grigio      AE       25   red    lagrein      AY
  6 white   pinot_grigio      AF       26   red    lagrein      AZ
  7 white     chardonnay      AG       27   red    lagrein      BA
  8 white     chardonnay      AH       28   red    lagrein      BB
  9 white     chardonnay      AI       29   red sangiovese      BC
 10 white     chardonnay      AJ       30   red sangiovese      BD
 11 white     chardonnay      AK       31   red sangiovese      BE
 12 white     chardonnay      AL       32   red sangiovese      BF
 13 white     vermentino      AM       33   red pinot_noir      BG
 14 white     vermentino      AN       34   red pinot_noir      BH
 15 white        moscato      AO       35   red pinot_noir      BI
 16 white        moscato      AP       36   red pinot_noir      BJ
 17 white gewurztraminer      AQ       37   red   cannonau      BK
 18 white gewurztraminer      AR       38   red   cannonau      BL
 19 white      sauvignon      AS       39   red     shiraz      BM
 20 white      sauvignon      AT       40   red     shiraz      BN

Randomization: large datasets - Expl 1

Wine study:


white   red 
   20    20 
       
        pinot_grigio chardonnay vermentino moscato gewurztraminer sauvignon
  white            6          6          2       2              2         2
  red              0          0          0       0              0         0
       
        merlot lagrein sangiovese pinot_noir cannonau shiraz
  white      0       0          0          0        0      0
  red        4       4          4          4        2      2

Randomization: large datasets - Expl 1

Wine study:

  • Distribute the samples among 2 batches
  • Same amount of white/red wines /batch
  • Same amount of each variety /batch

Randomization: large datasets - Expl 1

Wine study:

Step 1: randomize samples

 id color        variety cantina rnd       id color    variety cantina rnd
  1 white   pinot_grigio      AA  31       21   red     merlot      AU  30
  2 white   pinot_grigio      AB  15       22   red     merlot      AV   4
  3 white   pinot_grigio      AC  14       23   red     merlot      AW  36
  4 white   pinot_grigio      AD   3       24   red     merlot      AX  17
  5 white   pinot_grigio      AE  38       25   red    lagrein      AY  11
  6 white   pinot_grigio      AF  25       26   red    lagrein      AZ  23
  7 white     chardonnay      AG  26       27   red    lagrein      BA  40
  8 white     chardonnay      AH  27       28   red    lagrein      BB  12
  9 white     chardonnay      AI  32       29   red sangiovese      BC  22
 10 white     chardonnay      AJ   5       30   red sangiovese      BD  39
 11 white     chardonnay      AK  19       31   red sangiovese      BE  21
 12 white     chardonnay      AL  33       32   red sangiovese      BF  13
 13 white     vermentino      AM  35       33   red pinot_noir      BG   2
 14 white     vermentino      AN  28       34   red pinot_noir      BH  16
 15 white        moscato      AO   9       35   red pinot_noir      BI  29
 16 white        moscato      AP  37       36   red pinot_noir      BJ  20
 17 white gewurztraminer      AQ   8       37   red   cannonau      BK   1
 18 white gewurztraminer      AR   7       38   red   cannonau      BL   6
 19 white      sauvignon      AS  10       39   red     shiraz      BM  18
 20 white      sauvignon      AT  34       40   red     shiraz      BN  24

Randomization: large datasets - Expl 1

Wine study:

Step 2: order by color - variety - random

 id color        variety cantina rnd       id color    variety cantina rnd
  4 white   pinot_grigio      AD   3       22   red     merlot      AV   4
  3 white   pinot_grigio      AC  14       24   red     merlot      AX  17
  2 white   pinot_grigio      AB  15       21   red     merlot      AU  30
  6 white   pinot_grigio      AF  25       23   red     merlot      AW  36
  1 white   pinot_grigio      AA  31       25   red    lagrein      AY  11
  5 white   pinot_grigio      AE  38       28   red    lagrein      BB  12
 10 white     chardonnay      AJ   5       26   red    lagrein      AZ  23
 11 white     chardonnay      AK  19       27   red    lagrein      BA  40
  7 white     chardonnay      AG  26       32   red sangiovese      BF  13
  8 white     chardonnay      AH  27       31   red sangiovese      BE  21
  9 white     chardonnay      AI  32       29   red sangiovese      BC  22
 12 white     chardonnay      AL  33       30   red sangiovese      BD  39
 14 white     vermentino      AN  28       33   red pinot_noir      BG   2
 13 white     vermentino      AM  35       34   red pinot_noir      BH  16
 15 white        moscato      AO   9       36   red pinot_noir      BJ  20
 16 white        moscato      AP  37       35   red pinot_noir      BI  29
 18 white gewurztraminer      AR   7       37   red   cannonau      BK   1
 17 white gewurztraminer      AQ   8       38   red   cannonau      BL   6
 19 white      sauvignon      AS  10       39   red     shiraz      BM  18
 20 white      sauvignon      AT  34       40   red     shiraz      BN  24

Randomization: large datasets - Expl 1

Wine study:

Step 3: distribute 1 sample/batch

 id color     variety cantina rnd batch   id color    variety cantina rnd batch
  4 white pino_grigio      AD   3     1   22   red     merlot      AV   4     1
  3 white pino_grigio      AC  14     2   24   red     merlot      AX  17     2
  2 white pino_grigio      AB  15     1   21   red     merlot      AU  30     1
  6 white pino_grigio      AF  25     2   23   red     merlot      AW  36     2
  1 white pino_grigio      AA  31     1   25   red    lagrein      AY  11     1
  5 white pino_grigio      AE  38     2   28   red    lagrein      BB  12     2
 10 white  chardonnay      AJ   5     1   26   red    lagrein      AZ  23     1
 11 white  chardonnay      AK  19     2   27   red    lagrein      BA  40     2
  7 white  chardonnay      AG  26     1   32   red sangiovese      BF  13     1
  8 white  chardonnay      AH  27     2   31   red sangiovese      BE  21     2
  9 white  chardonnay      AI  32     1   29   red sangiovese      BC  22     1
 12 white  chardonnay      AL  33     2   30   red sangiovese      BD  39     2
 14 white  vermentino      AN  28     1   33   red  pino_noir      BG   2     1
 13 white  vermentino      AM  35     2   34   red  pino_noir      BH  16     2
 15 white     moscato      AO   9     1   36   red  pino_noir      BJ  20     1
 16 white     moscato      AP  37     2   35   red  pino_noir      BI  29     2
 18 white gewurztrami      AR   7     1   37   red   cannonau      BK   1     1
 17 white gewurztrami      AQ   8     2   38   red   cannonau      BL   6     2
 19 white   sauvignon      AS  10     1   39   red     shiraz      BM  18     1
 20 white   sauvignon      AT  34     2   40   red     shiraz      BN  24     2

Randomization: large datasets - Expl 1

Wine study:

Step 4: order by batch - random

 id color    variety cantina rnd batch   id color    variety cantina rnd batch
 37   red   cannonau      BK   1     1   38   red   cannonau      BL   6     2
 33   red  pino_noir      BG   2     1   17 white gewurztram      AQ   8     2
  4 white pino_grigi      AD   3     1   28   red    lagrein      BB  12     2
 22   red     merlot      AV   4     1    3 white pino_grigi      AC  14     2
 10 white chardonnay      AJ   5     1   34   red  pino_noir      BH  16     2
 18 white gewurztram      AR   7     1   24   red     merlot      AX  17     2
 15 white    moscato      AO   9     1   11 white chardonnay      AK  19     2
 19 white  sauvignon      AS  10     1   31   red sangiovese      BE  21     2
 25   red    lagrein      AY  11     1   40   red     shiraz      BN  24     2
 32   red sangiovese      BF  13     1    6 white pino_grigi      AF  25     2
  2 white pino_grigi      AB  15     1    8 white chardonnay      AH  27     2
 39   red     shiraz      BM  18     1   35   red  pino_noir      BI  29     2
 36   red  pino_noir      BJ  20     1   12 white chardonnay      AL  33     2
 29   red sangiovese      BC  22     1   20 white  sauvignon      AT  34     2
 26   red    lagrein      AZ  23     1   13 white vermentino      AM  35     2
  7 white chardonnay      AG  26     1   23   red     merlot      AW  36     2
 14 white vermentino      AN  28     1   16 white    moscato      AP  37     2
 21   red     merlot      AU  30     1    5 white pino_grigi      AE  38     2
  1 white pino_grigi      AA  31     1   30   red sangiovese      BD  39     2
  9 white chardonnay      AI  32     1   27   red    lagrein      BA  40     2

Randomization: large datasets - Expl 1

Wine study:

Randomization: large datasets - Expl 1

Wine study:

         
          red white
  Batch 1  10    10
  Batch 2  10    10
         
          chardo gewurz moscat p_grig sauvig vermen
  Batch 1      3      1      1      3      1      1
  Batch 2      3      1      1      3      1      1
         
          cannon lagrei merlot p_noir sangio shiraz
  Batch 1      1      2      2      2      2      1
  Batch 2      1      2      2      2      2      1

Randomization: large datasets - Expl 2

Kinetic study with cross-over design:

  • 2 foods: A & B
  • 2 sequences: A -> B / B -> A
  • 10 volunteers (5 men & 5 women)
  • 8 time-points /intervention

Randomization: large datasets - Expl 2

Kinetic study with cross-over design:

  • 2 foods: A & B
  • 2 sequences
  • 10 volunteers
  • 8 time-points /intervention

  • All samples from the same volunteer in the same batch

Randomization: large datasets - Expl 1

Kinetic study:

 volunteer gender food time       volunteer gender food time
         1   male    A    0               6 female    A    0
         1   male    A    1               6 female    A    1
         1   male    A    2               6 female    A    2
         1   male    A    4               6 female    A    4
         1   male    A    6               6 female    A    6
         1   male    A   12               6 female    A   12
         1   male    A   24               6 female    A   24
         1   male    A   48               6 female    A   48
         1   male    B    0               6 female    B    0
         1   male    B    1               6 female    B    1
         1   male    B    2               6 female    B    2
         1   male    B    4               6 female    B    4
         1   male    B    6               6 female    B    6
         1   male    B   12               6 female    B   12
         1   male    B   24               6 female    B   24
         1   male    B   48               6 female    B   48
         2   male    A    0               7 female    A    0
         2   male    A    1               7 female    A    1
         2   male    A    2               7 female    A    2
         2   male    A    4               7 female    A    4
         2   male    A    6               7 female    A    6
         2   male    A   12               7 female    A   12
         2   male    A   24               7 female    A   24
         2   male    A   48               7 female    A   48
         2   male    B    0               7 female    B    0
         2   male    B    1               7 female    B    1
         2   male    B    2               7 female    B    2
         2   male    B    4               7 female    B    4
         2   male    B    6               7 female    B    6
         2   male    B   12               7 female    B   12
         2   male    B   24               7 female    B   24
         2   male    B   48               7 female    B   48
         3   male    A    0               8 female    A    0
         3   male    A    1               8 female    A    1
         3   male    A    2               8 female    A    2
         3   male    A    4               8 female    A    4
         3   male    A    6               8 female    A    6
         3   male    A   12               8 female    A   12
         3   male    A   24               8 female    A   24
         3   male    A   48               8 female    A   48
         3   male    B    0               8 female    B    0
         3   male    B    1               8 female    B    1
         3   male    B    2               8 female    B    2
         3   male    B    4               8 female    B    4
         3   male    B    6               8 female    B    6
         3   male    B   12               8 female    B   12
         3   male    B   24               8 female    B   24
         3   male    B   48               8 female    B   48
         4   male    A    0               9 female    A    0
         4   male    A    1               9 female    A    1
         4   male    A    2               9 female    A    2
         4   male    A    4               9 female    A    4
         4   male    A    6               9 female    A    6
         4   male    A   12               9 female    A   12
         4   male    A   24               9 female    A   24
         4   male    A   48               9 female    A   48
         4   male    B    0               9 female    B    0
         4   male    B    1               9 female    B    1
         4   male    B    2               9 female    B    2
         4   male    B    4               9 female    B    4
         4   male    B    6               9 female    B    6
         4   male    B   12               9 female    B   12
         4   male    B   24               9 female    B   24
         4   male    B   48               9 female    B   48
         5   male    A    0              10 female    A    0
         5   male    A    1              10 female    A    1
         5   male    A    2              10 female    A    2
         5   male    A    4              10 female    A    4
         5   male    A    6              10 female    A    6
         5   male    A   12              10 female    A   12
         5   male    A   24              10 female    A   24
         5   male    A   48              10 female    A   48
         5   male    B    0              10 female    B    0
         5   male    B    1              10 female    B    1
         5   male    B    2              10 female    B    2
         5   male    B    4              10 female    B    4
         5   male    B    6              10 female    B    6
         5   male    B   12              10 female    B   12
         5   male    B   24              10 female    B   24
         5   male    B   48              10 female    B   48

Randomization: large datasets - Expl 2

Kinetic study:

10 volunteers x 2 foods/volunteer x 8 time-points /food / volunteer = 160 samples

  • Distribute the samples among 2 batches
  • Allocate 80 samples/batch
  • Put all samples from the same subject in the same batch
  • Same amount of men & women /batch
  • Distribute equally the order of interventions (A->B / B->A) between batches

Randomization: large datasets - Expl 2

Kinetic study:

Step 1: randomize subjects

 volunteer gender seq rnd
         1   male  AB   3
         2   male  BA  10
         3   male  AB   2
         4   male  BA   8
         5   male  AB   6
         6 female  BA   9
         7 female  AB   1
         8 female  BA   7
         9 female  AB   5
        10 female  BA   4

Randomization: large datasets - Expl 2

Kinetic study:

Step 2: order by gender - sequence - random

 volunteer gender seq rnd
         3   male  AB   2
         1   male  AB   3
         5   male  AB   6
         4   male  BA   8
         2   male  BA  10
         7 female  AB   1
         9 female  AB   5
        10 female  BA   4
         8 female  BA   7
         6 female  BA   9

Randomization: large datasets - Expl 2

Kinetic study:

Step 3: distribute 1 volunteer/batch

 volunteer gender seq rnd batch
         3   male  AB   2     1
         1   male  AB   3     2
         5   male  AB   6     1
         4   male  BA   8     2
         2   male  BA  10     1
         7 female  AB   1     2
         9 female  AB   5     1
        10 female  BA   4     2
         8 female  BA   7     1
         6 female  BA   9     2

Randomization: large datasets - Expl 2

Kinetic study:

Step 3: distribute 1 volunteer/batch

         
          male female
  Batch 1    3      2
  Batch 2    2      3
         
          AB BA
  Batch 1  3  2
  Batch 2  2  3
, ,  = Batch 1

    
     male female
  AB    2      1
  BA    1      1

, ,  = Batch 2

    
     male female
  AB    1      1
  BA    1      2

Randomization: large datasets - Expl 2

Kinetic study:

Step 4: update dataset of samples with corresponding batch according to volunteer

 volunteer gender food time batch       volunteer gender food time batch
         1   male    A    0     2               6 female    A    0     2
         1   male    A    1     2               6 female    A    1     2
         1   male    A    2     2               6 female    A    2     2
         1   male    A    4     2               6 female    A    4     2
         1   male    A    6     2               6 female    A    6     2
         1   male    A   12     2               6 female    A   12     2
         1   male    A   24     2               6 female    A   24     2
         1   male    A   48     2               6 female    A   48     2
         1   male    B    0     2               6 female    B    0     2
         1   male    B    1     2               6 female    B    1     2
         1   male    B    2     2               6 female    B    2     2
         1   male    B    4     2               6 female    B    4     2
         1   male    B    6     2               6 female    B    6     2
         1   male    B   12     2               6 female    B   12     2
         1   male    B   24     2               6 female    B   24     2
         1   male    B   48     2               6 female    B   48     2
         2   male    A    0     1               7 female    A    0     2
         2   male    A    1     1               7 female    A    1     2
         2   male    A    2     1               7 female    A    2     2
         2   male    A    4     1               7 female    A    4     2
         2   male    A    6     1               7 female    A    6     2
         2   male    A   12     1               7 female    A   12     2
         2   male    A   24     1               7 female    A   24     2
         2   male    A   48     1               7 female    A   48     2
         2   male    B    0     1               7 female    B    0     2
         2   male    B    1     1               7 female    B    1     2
         2   male    B    2     1               7 female    B    2     2
         2   male    B    4     1               7 female    B    4     2
         2   male    B    6     1               7 female    B    6     2
         2   male    B   12     1               7 female    B   12     2
         2   male    B   24     1               7 female    B   24     2
         2   male    B   48     1               7 female    B   48     2
         3   male    A    0     1               8 female    A    0     1
         3   male    A    1     1               8 female    A    1     1
         3   male    A    2     1               8 female    A    2     1
         3   male    A    4     1               8 female    A    4     1
         3   male    A    6     1               8 female    A    6     1
         3   male    A   12     1               8 female    A   12     1
         3   male    A   24     1               8 female    A   24     1
         3   male    A   48     1               8 female    A   48     1
         3   male    B    0     1               8 female    B    0     1
         3   male    B    1     1               8 female    B    1     1
         3   male    B    2     1               8 female    B    2     1
         3   male    B    4     1               8 female    B    4     1
         3   male    B    6     1               8 female    B    6     1
         3   male    B   12     1               8 female    B   12     1
         3   male    B   24     1               8 female    B   24     1
         3   male    B   48     1               8 female    B   48     1
         4   male    A    0     2               9 female    A    0     1
         4   male    A    1     2               9 female    A    1     1
         4   male    A    2     2               9 female    A    2     1
         4   male    A    4     2               9 female    A    4     1
         4   male    A    6     2               9 female    A    6     1
         4   male    A   12     2               9 female    A   12     1
         4   male    A   24     2               9 female    A   24     1
         4   male    A   48     2               9 female    A   48     1
         4   male    B    0     2               9 female    B    0     1
         4   male    B    1     2               9 female    B    1     1
         4   male    B    2     2               9 female    B    2     1
         4   male    B    4     2               9 female    B    4     1
         4   male    B    6     2               9 female    B    6     1
         4   male    B   12     2               9 female    B   12     1
         4   male    B   24     2               9 female    B   24     1
         4   male    B   48     2               9 female    B   48     1
         5   male    A    0     1              10 female    A    0     2
         5   male    A    1     1              10 female    A    1     2
         5   male    A    2     1              10 female    A    2     2
         5   male    A    4     1              10 female    A    4     2
         5   male    A    6     1              10 female    A    6     2
         5   male    A   12     1              10 female    A   12     2
         5   male    A   24     1              10 female    A   24     2
         5   male    A   48     1              10 female    A   48     2
         5   male    B    0     1              10 female    B    0     2
         5   male    B    1     1              10 female    B    1     2
         5   male    B    2     1              10 female    B    2     2
         5   male    B    4     1              10 female    B    4     2
         5   male    B    6     1              10 female    B    6     2
         5   male    B   12     1              10 female    B   12     2
         5   male    B   24     1              10 female    B   24     2
         5   male    B   48     1              10 female    B   48     2

Randomization: large datasets - Expl 2

Kinetic study:

Step 5: randomize samples

 volunteer gender food time batch rnd      volunteer gender food time batch rnd
         1   male    A    0     2 159              6 female    A    0     2  71
         1   male    A    1     2  14              6 female    A    1     2  67
         1   male    A    2     2  50              6 female    A    2     2 132
         1   male    A    4     2 118              6 female    A    4     2  37
         1   male    A    6     2  43              6 female    A    6     2   8
         1   male    A   12     2 160              6 female    A   12     2  51
         1   male    A   24     2 157              6 female    A   24     2 133
         1   male    A   48     2 153              6 female    A   48     2 100
         1   male    B    0     2  90              6 female    B    0     2  46
         1   male    B    1     2  91              6 female    B    1     2  17
         1   male    B    2     2 151              6 female    B    2     2  62
         1   male    B    4     2  92              6 female    B    4     2 106
         1   male    B    6     2 137              6 female    B    6     2  54
         1   male    B   12     2  99              6 female    B   12     2  88
         1   male    B   24     2  72              6 female    B   24     2  24
         1   male    B   48     2  26              6 female    B   48     2 134
         2   male    A    0     1   7              7 female    A    0     2  29
         2   male    A    1     1 148              7 female    A    1     2  15
         2   male    A    2     1  78              7 female    A    2     2 142
         2   male    A    4     1  81              7 female    A    4     2 145
         2   male    A    6     1 156              7 female    A    6     2 154
         2   male    A   12     1 103              7 female    A   12     2  96
         2   male    A   24     1 117              7 female    A   24     2 120
         2   male    A   48     1  76              7 female    A   48     2  65
         2   male    B    0     1  32              7 female    B    0     2  27
         2   male    B    1     1 109              7 female    B    1     2  42
         2   male    B    2     1 144              7 female    B    2     2   5
         2   male    B    4     1  74              7 female    B    4     2 108
         2   male    B    6     1  23              7 female    B    6     2 110
         2   male    B   12     1  53              7 female    B   12     2  66
         2   male    B   24     1 131              7 female    B   24     2  58
         2   male    B   48     1  34              7 female    B   48     2 138
         3   male    A    0     1  93              8 female    A    0     1  11
         3   male    A    1     1  69              8 female    A    1     1  36
         3   male    A    2     1 146              8 female    A    2     1  44
         3   male    A    4     1 143              8 female    A    4     1  19
         3   male    A    6     1  63              8 female    A    6     1 113
         3   male    A   12     1  13              8 female    A   12     1 139
         3   male    A   24     1  82              8 female    A   24     1  61
         3   male    A   48     1  97              8 female    A   48     1   9
         3   male    B    0     1 150              8 female    B    0     1  57
         3   male    B    1     1  25              8 female    B    1     1 147
         3   male    B    2     1  38              8 female    B    2     1 121
         3   male    B    4     1  21              8 female    B    4     1  45
         3   male    B    6     1  79              8 female    B    6     1  98
         3   male    B   12     1  41              8 female    B   12     1   1
         3   male    B   24     1  47              8 female    B   24     1  83
         3   male    B   48     1 152              8 female    B   48     1 140
         4   male    A    0     2  60              9 female    A    0     1  20
         4   male    A    1     2  95              9 female    A    1     1  59
         4   male    A    2     2  16              9 female    A    2     1 135
         4   male    A    4     2  94              9 female    A    4     1  75
         4   male    A    6     2   6              9 female    A    6     1 128
         4   male    A   12     2 107              9 female    A   12     1  48
         4   male    A   24     2 126              9 female    A   24     1  33
         4   male    A   48     2  86              9 female    A   48     1  73
         4   male    B    0     2 105              9 female    B    0     1 125
         4   male    B    1     2  39              9 female    B    1     1   3
         4   male    B    2     2  31              9 female    B    2     1 114
         4   male    B    4     2 141              9 female    B    4     1  84
         4   male    B    6     2 158              9 female    B    6     1  85
         4   male    B   12     2 129              9 female    B   12     1  80
         4   male    B   24     2   4              9 female    B   24     1  10
         4   male    B   48     2 123              9 female    B   48     1  56
         5   male    A    0     1 127             10 female    A    0     2 115
         5   male    A    1     1 119             10 female    A    1     2 149
         5   male    A    2     1  52             10 female    A    2     2 122
         5   male    A    4     1  22             10 female    A    4     2  68
         5   male    A    6     1  89             10 female    A    6     2   2
         5   male    A   12     1 136             10 female    A   12     2  77
         5   male    A   24     1 111             10 female    A   24     2 130
         5   male    A   48     1  87             10 female    A   48     2  55
         5   male    B    0     1  35             10 female    B    0     2 101
         5   male    B    1     1  40             10 female    B    1     2  28
         5   male    B    2     1  30             10 female    B    2     2  49
         5   male    B    4     1  12             10 female    B    4     2 124
         5   male    B    6     1 102             10 female    B    6     2 116
         5   male    B   12     1 104             10 female    B   12     2 112
         5   male    B   24     1  64             10 female    B   24     2  18
         5   male    B   48     1 155             10 female    B   48     2  70

Randomization: large datasets - Expl 2

Kinetic study:

Step 6: order by batch - random

 volunteer gender food time batch rnd      volunteer gender food time batch rnd
         8 female    B   12     1   1             10 female    A    6     2   2
         9 female    B    1     1   3              4   male    B   24     2   4
         2   male    A    0     1   7              7 female    B    2     2   5
         8 female    A   48     1   9              4   male    A    6     2   6
         9 female    B   24     1  10              6 female    A    6     2   8
         8 female    A    0     1  11              1   male    A    1     2  14
         5   male    B    4     1  12              7 female    A    1     2  15
         3   male    A   12     1  13              4   male    A    2     2  16
         8 female    A    4     1  19              6 female    B    1     2  17
         9 female    A    0     1  20             10 female    B   24     2  18
         3   male    B    4     1  21              6 female    B   24     2  24
         5   male    A    4     1  22              1   male    B   48     2  26
         2   male    B    6     1  23              7 female    B    0     2  27
         3   male    B    1     1  25             10 female    B    1     2  28
         5   male    B    2     1  30              7 female    A    0     2  29
         2   male    B    0     1  32              4   male    B    2     2  31
         9 female    A   24     1  33              6 female    A    4     2  37
         2   male    B   48     1  34              4   male    B    1     2  39
         5   male    B    0     1  35              7 female    B    1     2  42
         8 female    A    1     1  36              1   male    A    6     2  43
         3   male    B    2     1  38              6 female    B    0     2  46
         5   male    B    1     1  40             10 female    B    2     2  49
         3   male    B   12     1  41              1   male    A    2     2  50
         8 female    A    2     1  44              6 female    A   12     2  51
         8 female    B    4     1  45              6 female    B    6     2  54
         3   male    B   24     1  47             10 female    A   48     2  55
         9 female    A   12     1  48              7 female    B   24     2  58
         5   male    A    2     1  52              4   male    A    0     2  60
         2   male    B   12     1  53              6 female    B    2     2  62
         9 female    B   48     1  56              7 female    A   48     2  65
         8 female    B    0     1  57              7 female    B   12     2  66
         9 female    A    1     1  59              6 female    A    1     2  67
         8 female    A   24     1  61             10 female    A    4     2  68
         3   male    A    6     1  63             10 female    B   48     2  70
         5   male    B   24     1  64              6 female    A    0     2  71
         3   male    A    1     1  69              1   male    B   24     2  72
         9 female    A   48     1  73             10 female    A   12     2  77
         2   male    B    4     1  74              4   male    A   48     2  86
         9 female    A    4     1  75              6 female    B   12     2  88
         2   male    A   48     1  76              1   male    B    0     2  90
         2   male    A    2     1  78              1   male    B    1     2  91
         3   male    B    6     1  79              1   male    B    4     2  92
         9 female    B   12     1  80              4   male    A    4     2  94
         2   male    A    4     1  81              4   male    A    1     2  95
         3   male    A   24     1  82              7 female    A   12     2  96
         8 female    B   24     1  83              1   male    B   12     2  99
         9 female    B    4     1  84              6 female    A   48     2 100
         9 female    B    6     1  85             10 female    B    0     2 101
         5   male    A   48     1  87              4   male    B    0     2 105
         5   male    A    6     1  89              6 female    B    4     2 106
         3   male    A    0     1  93              4   male    A   12     2 107
         3   male    A   48     1  97              7 female    B    4     2 108
         8 female    B    6     1  98              7 female    B    6     2 110
         5   male    B    6     1 102             10 female    B   12     2 112
         2   male    A   12     1 103             10 female    A    0     2 115
         5   male    B   12     1 104             10 female    B    6     2 116
         2   male    B    1     1 109              1   male    A    4     2 118
         5   male    A   24     1 111              7 female    A   24     2 120
         8 female    A    6     1 113             10 female    A    2     2 122
         9 female    B    2     1 114              4   male    B   48     2 123
         2   male    A   24     1 117             10 female    B    4     2 124
         5   male    A    1     1 119              4   male    A   24     2 126
         8 female    B    2     1 121              4   male    B   12     2 129
         9 female    B    0     1 125             10 female    A   24     2 130
         5   male    A    0     1 127              6 female    A    2     2 132
         9 female    A    6     1 128              6 female    A   24     2 133
         2   male    B   24     1 131              6 female    B   48     2 134
         9 female    A    2     1 135              1   male    B    6     2 137
         5   male    A   12     1 136              7 female    B   48     2 138
         8 female    A   12     1 139              4   male    B    4     2 141
         8 female    B   48     1 140              7 female    A    2     2 142
         3   male    A    4     1 143              7 female    A    4     2 145
         2   male    B    2     1 144             10 female    A    1     2 149
         3   male    A    2     1 146              1   male    B    2     2 151
         8 female    B    1     1 147              1   male    A   48     2 153
         2   male    A    1     1 148              7 female    A    6     2 154
         3   male    B    0     1 150              1   male    A   24     2 157
         3   male    B   48     1 152              4   male    B    6     2 158
         5   male    B   48     1 155              1   male    A    0     2 159
         2   male    A    6     1 156              1   male    A   12     2 160

Randomization: large datasets - Expl 2

Kinetic study:

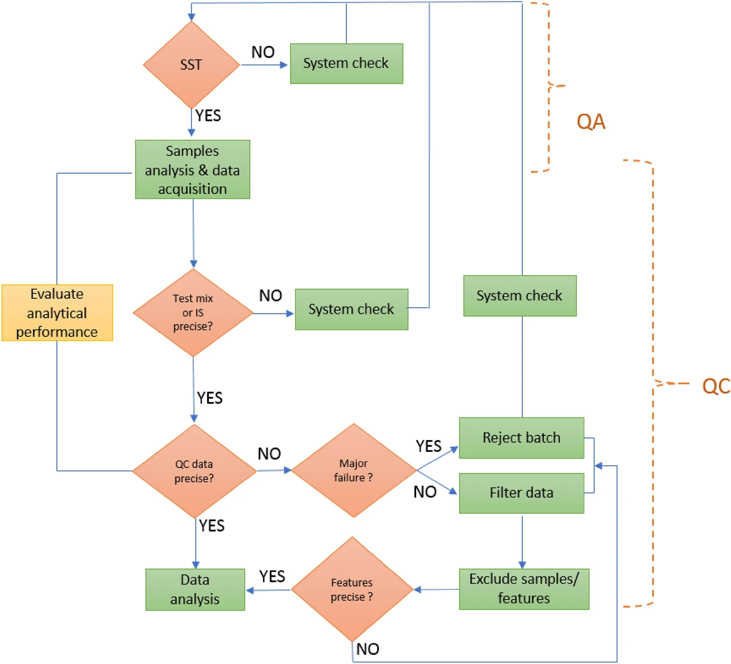
Quality Control Samples (QC)

Ref samples should be regularly injected along the sequence.

They measure analytical stability (the sample is the same).

Options:

  • Pooled samples (study-specific, intra-batch, long-term QC)*
  • Phenotypic pooled samples*
  • Commercially available sample
  • Synthetic chemical standards mixture

*They are representative of the composition of the study samples

Sample (file) labeling

It is highly recommended to name the files in such a way that they are easily identifiable.

  • Avoid spaces and special symbols: only use “_”
  • Separate the different characteristics by “_”
  • Examples of factors to include in the file name: order of injection, main class, sub-class, ID, time-point, replicate, ionization mode, MS modality (optional: study name/acronym, sample type)

Sample (file) labeling

It is highly recommended to name the files in such a way that they are easily identifiable.

  • Use the same number of descriptors (factors) for each file (i.e., same number of “_“)
  • Optional: Use the same number of characters for each descriptor

Sample (file) labeling

Example:

                         name    variety                        name    variety
1    x001_X_eqblnk_X_1_POS_FS          x       x016_X_QC_X_4_NEG_HRc          x
2    x002_X_eqblnk_X_2_POS_FS          x x017_red_merlot_B_1_NEG_HRc     merlot
3      x003_X_eqQC_X_1_POS_FS          x x018_wht_chardo_C_1_NEG_HRc chardonnay
4      x004_X_eqQC_X_2_POS_FS          x x019_red_ptnoir_A_1_NEG_HRc pinot noir
5      x005_X_eqQC_X_3_POS_FS          x x020_wht_vermen_A_1_NEG_HRc vermentino
8     x008_X_blank_X_1_POS_FS          x x021_red_lagrei_A_1_NEG_HRc    lagrein
9        x009_X_QC_X_1_POS_FS          x x022_wht_gewurz_A_1_NEG_HRc   traminer
10       x010_X_QC_X_2_POS_FS          x x023_wht_chardo_A_1_NEG_HRc chardonnay
11 x011_red_sangio_B_1_POS_FS sangiovese x024_red_lagrei_B_1_NEG_HRc    lagrein
12 x012_wht_chardo_B_1_POS_FS chardonnay x025_wht_ptgrig_A_1_NEG_HRc pin grigio
13 x013_red_ptnoir_A_1_POS_FS pinot noir x026_red_merlot_A_1_NEG_HRc     merlot
14 x014_wht_vermen_A_1_POS_FS vermentino    x027_X_blank_X_3_NEG_HRc          x
15 x015_red_lagrei_B_1_POS_FS    lagrein       x028_X_QC_X_5_NEG_HRc          x
16 x016_wht_sauvig_A_1_POS_FS  sauvignon       x029_X_QC_X_6_NEG_HRc          x

LC-MS injection queue structure

Scheme for the use of QC samples

Procedure suggested by the Metabolomics QA & QC Consortium (mQACC) of the Metabolomics Society.

Analytical Quality Assessment

  • General random/systematic effects monitoring (PCA)
  • Within-feature analysis precision (mass accuracy/stability, RT/intensity stability)
  • Within-feature linearity

Analytical Quality Assessment

General overview through PCA: Wine samples colored by type

Analytical Quality Assessment

General overview through PCA: Wines colored by inj. order

Analytical Quality Assessment

General overview through PCA: Urine samples colored by type

Analytical Quality Assessment

General overview through PCA: Urines colored by inj. order

QC evaluation

QC evaluation

QC evaluation

Chromatographic peak shape

QC evaluation

Retention time stability

QC evaluation

Mass accuracy and stability

QC evaluation

Intensity stability

QC evaluation

Linearity